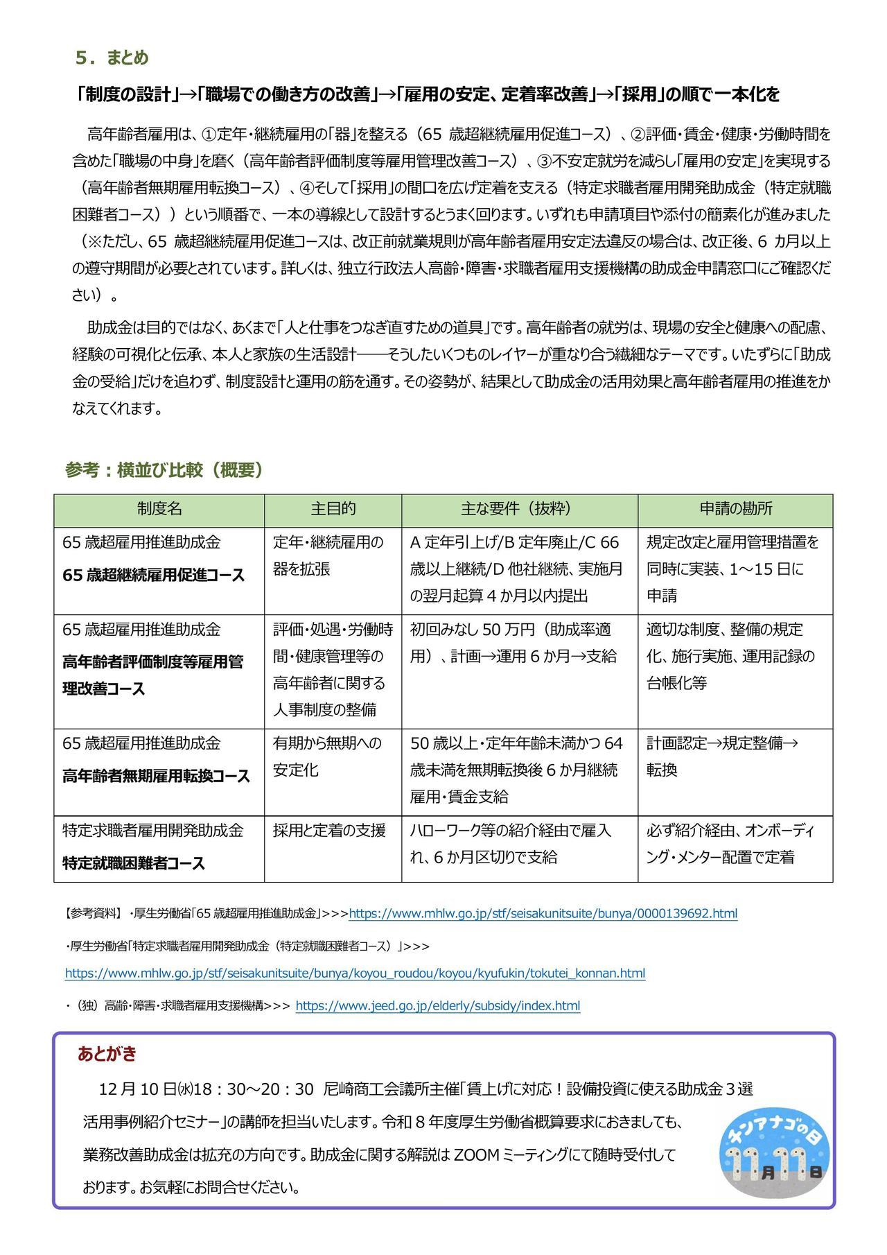
調剤薬局の評価制度導入、助成金・補助金申請サポートなら
薬局労務サポートセンター
〒658-0046 兵庫県神戸市東灘区御影本町6-6-15(御影駅から徒歩3分)
お気軽にお問合せください
お問合せフォームはこちらへ
令和6年度補正予算にて両立支援等助成金が拡充されました。今まで男性の育児休業取得者が少なかった事業所様は出生時両立支援コース(第1種、第2種)受給の可能性があります。配偶者の妊娠報告があり、男性従業員が育児休業取得予定の場合、ぜひお取組をご検討ください。
お電話でのお問合せはこちら
メールでのお問合せは24時間受け付けております。お気軽にご連絡ください。
ログイン(あきばれホームページ)